Question #44656

Design a solution algorithm and write program that will read a file of student test results and produce a student test grades report. Each test record contains the student number, name and test score (out of 50). The program is to calculate for each student the test score as a percentage and to print the student's number, name, test score (out of 50) and letter grade on the report. The letter grade is determined as follows:

A = 90 - 100%
B = 80 - 89%
C = 70 - 79%
D = 60 - 69%
F = 0 - 59%

Task need to do:

Create report for 10 students.

1. Design algorithm [Note: Pseudocode and Flowchart]

2. Write program and use control structures required

• A DOWHILE loop to control the repetition

• Decision symbols to calculate the grade
1

Expert's answer

2014-08-11T10:44:33-0400

Answer on Question #44656, Programming, C++

Problem.

Design a solution algorithm and write program that will read a file of student test results and produce a student test grades report. Each test record contains the student number, name and test score (out of 50). The program is to calculate for each student the test score as a percentage and to print the student's number, name, test score (out of 50) and letter grade on the report. The letter grade is determined as follows:

A = 90 - 100%

B = 80 - 89%

C = 70 - 79%

D = 60 - 69%

F = 0 - 59%

Task need to do:

Create report for 10 students.

1. Design algorithm [Note: Pseudocode and Flowchart]

2. Write program and use control structures required

- A DOWHILE loop to control the repetition

- Decision symbols to calculate the grade

Solution.

File (data.txt)

1 Oles 34
2 Andrew 22
3 Jack 44
4 Sam 21
5 Lina 32
6 Lima 37
7 Jemmy 43
8 Barack 17
9 Bred 38
10 Liam 30

Code

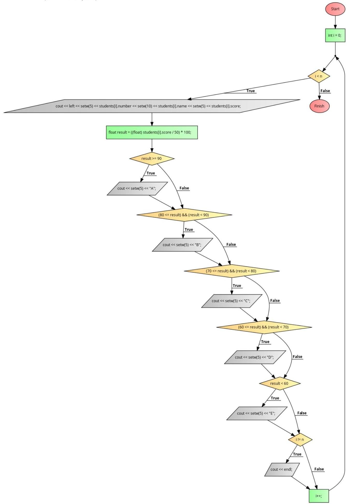
#include <iostream>
#include <iomanip> // for formatted output
#include <fstream>
#include <string>
using namespace std;
struct student {
    int number;     // student number
    string name;   // student name
    int score;     // student score
};
int main() {
    student students[50]; // student array
    ifstream file("data.txt");
    if (file.is_open()) {
        int n = 0; // number of students
        // Data reading
        while (file >> students[n].number >> students[n].name >> students[n].score) {
            n++;
        }
        // Data output
        for(int i = 0; i < n; i++) {
            cout << left << setw(5) << students[i].number << setw(10) << students[i].name << setw(5) << students[i].score;
            float result = ((float) students[i].score / 50) * 100;
            if (result >= 90) {
                cout << setw(5) << "A";
            }
            if ((80 <= result) && (result < 90)) {
                cout << setw(5) << "B";
            }
            if ((70 <= result) && (result < 80)) {
                cout << setw(5) << "C";
            }
            if ((60 <= result) && (result < 70)) {
                cout << setw(5) << "D";
            }
            if (result < 60) {
                cout << setw(5) << "F";
            }
            if (i != n) {
                cout << endl;
            }
        }
    }
    return 0;
}


Flowchart (data reading)



Flowchart (data output)

Result



Process returned 0 (0x0) execution time : 3.045 s

Press any key to continue.

http://www.AssignmentExpert.com/

Need a fast expert's response?

Submit order

and get a quick answer at the best price

for any assignment or question with DETAILED EXPLANATIONS!

Comments

No comments. Be the first!
LATEST TUTORIALS
APPROVED BY CLIENTS