Question #44481

Write a program to sort an array of numbers using Merge Sort.
Marking Scheme
Description of the algorithm
Pseudo code
C# code
Indentation in the code
Comments in the code Presentation
1

Expert's answer

2014-07-29T08:27:48-0400

Description of the algorithm

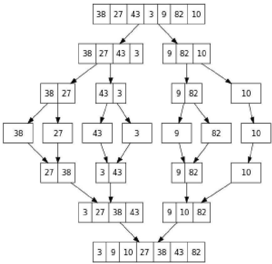
Conceptually, a merge sort works as follows

Merge sort incorporates two main ideas to improve its runtime:

Example: Using merge sort to sort a list of integers contained in an array:

Suppose we have an array A with n indices ranging from A0 to An - 1. We apply merge sort to A(A0..Ac - 1) and A(Ac..An - 1) where c is the integer part of n / 2. When the two halves are returned they will have been sorted. They can now be merged together to form a sorted array.

In a simple pseudocode form, the algorithm could look something like this:


function merge_sort(m)
    if length(m) ≤ 1
        return m
    var list left, right, result
    var integer middle = length(m) / 2
    for each x in m up to middle
        add x to left
    for each x in m after middle
        add x to right
    left = merge_sort(left)
    right = merge_sort(right)
    result = merge(left, right)
    return result


Following writing merge_sort function, then it is required to merge both the left and right lists created above. There are several variants for the merge() function; one possibility is this:


function merge(left,right)
    var list result
    while length(left) > 0 or length(right) > 0
        if length(left) > 0 and length(right) > 0
            if first(left) ≤ first(right)
                append first(left) to result
                left = rest(left)
            else
                append first(right) to result
                right = rest(right)
        else if length(left) > 0
            append first(left) to result
            left = rest(left)
        else if length(right) > 0
            append first(right) to result
            right = rest(right)
    end while
    return result

Marking Scheme


C# code


using System;
using System.Collections.Generic;
using System.Linq;
using System.Text;
namespace Merge_Sort
{
    class Program
    {
        // <summary>
        /// Merge Sort function
        /// </summary>
        /// <param name="input"/><param/>
        /// <param name="left"/><param/>
        /// <param name="right"/><param/>
        public static void Merge_Sort(int[] input, int left, int right)
        {
            if (left < right)
            {
                //calculate middle index of array
                int middle = (left + right) / 2;
                //call function Merge_Sort
                Merge_Sort(input, left, middle);
                Merge_Sort(input, middle + 1, right);
                //Merge
                int[] leftArray = new int[middle - left + 1];
                int[] rightArray = new int[right - middle];
                //copyt array
                Array.Copy(input, left, leftArray, 0, middle - left + 1);
                Array.Copy(input, middle + 1, rightArray, 0, right - middle);
                int indexI = 0;
                int indexJ = 0;
                //loop array
                for (int k = left; k < right + 1; k++)
                {
                    if (indexI == leftArray.Length)
                    {
                        //add value to right
                        input[k] = rightArray[indexJ];
                        indexJ++;
                    }
                    else if (indexJ == rightArray.Length)
                    {
                        //add value to left
                        input[k] = leftArray[indexI];
                        indexI++;
                    }
                    else if (leftArray[indexI] <= rightArray[indexJ])
                    {
                        //add value to left
                        input[k] = leftArray[indexI];
                        indexI++;
                    }
                    else
                    {
                        //add value to right
                        input[k] = rightArray[indexJ];
                        indexJ++;
                    }
                }
            }
        }
        // <summary>
        /// Main function
        /// </summary>
        /// <param name="args"/><param/>
        static void Main(string[] args)
        {
            Console.Write("Enter number of elements: ");
            int max = Convert.ToInt32(Console.ReadLine());
            //array for inputed values
            int[] numbers = new int[max];
            ////promt user to enter values
            for (int i = 0; i < max; i++)
            {
                Console.Write("Enter [" + (i + 1).ToString() + "] element: ");
                numbers[i] = Convert.ToInt32(Console.ReadLine());
            }
            //show all values
            Console.Write("Array:");
            Console.Write("\n");
            for (int k = 0; k < max; k++)
            {
                //print values
                Console.Write(numbers[k] + " ");
            }
            Console.WriteLine("\n\nArray after Merge Sort");
            //call function Merge Sort
            Merge_Sort(numbers, 0, max - 1);
            for (int i = 0; i < max; i++)
            {
                Console.Write(numbers[i] + " ");
            }
            //delay
            Console.ReadLine();
        }
    }
}


http://www.AssignmentExpert.com/

Need a fast expert's response?

Submit order

and get a quick answer at the best price

for any assignment or question with DETAILED EXPLANATIONS!

Comments

No comments. Be the first!
LATEST TUTORIALS
APPROVED BY CLIENTS