Question #49450

a floor manager is going to install two types of machine, small and large. the following table shows the number of operators and the space requirements for each machine:

Small Large Maximum available
Number of operators 5 4 40
Space in m2 2 4 28

i) Taking x to represent the number of small machines and y to represent the number of large machines, write down two inequalities in x and y and illustrate these on a graph.

ii) If the profit on each small machine is €120 per day and the profit on each large machine is €200 per day, calculate the number of each type of machine that should be installed in order to have a maximum profit. What is the profit?
1

Expert's answer

2014-12-01T09:13:11-0500

Answer on Question #49450 – Math – Linear Algebra

A floor manager is going to install two types of machine, small and large. The following table shows the number of operators and the space requirements for each machine:



i) Taking xx to represent the number of small machines and yy to represent the number of large machines, write down two inequalities in xx and yy and illustrate these on a graph.

ii) If the profit on each small machine is €120 per day and the profit on each large machine is €200 per day, calculate the number of each type of machine that should be installed in order to have a maximum profit. What is the profit?

Solution



i) Let xx represent the number of small machines and yy represent the number of large machines, the two inequalities in xx and yy will be the following:


5x+4y402x+4y28\begin{array}{l} 5x + 4y \leq 40 \\ 2x + 4y \leq 28 \\ \end{array}


It is obvious that from practical point of view, we require that x0x \geq 0, y0y \geq 0.

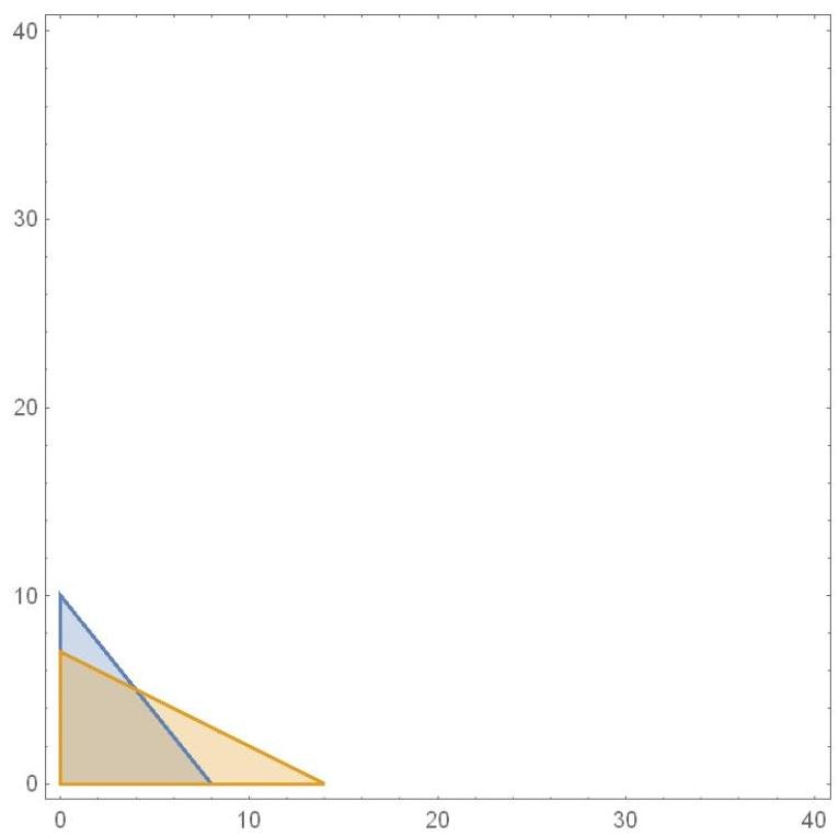
Straight line 5x+4y=405x + 4y = 40 is blue in the figure below, its x-intercept is (x,y)=(8,0)(x, y) = (8,0), its y-intercept is (x,y)=(0,10)(x, y) = (0,10).

Straight line 2x+4y=282x + 4y = 28 is yellow in the figure below, its x-intercept is (x,y)=(14,0)(x, y) = (14,0), its y-intercept is (x,y)=(0,7)(x, y) = (0,7).

Two straight lines intersect at the point where x=4,y=5x = 4, y = 5.



ii) If the profit on each small machine is €120 per day and the profit on each large machine is €200 per day, to calculate the number of each type of machine that should be installed in order to have a maximum profit

Method 1

Check values of function 120x+200y120x + 200y under different cutting-edge points of region


{5x+4y40,2x+4y28,x0,y0}\{5x + 4y \leq 40, 2x + 4y \leq 28, x \geq 0, y \geq 0\}(x,y)=(8,0),(x,y)=(0,7),(x,y)=(4,5)(x, y) = (8, 0), (x, y) = (0, 7), (x, y) = (4, 5)


If (x,y)=(8,0)(x,y) = (8,0), then 120x+200y=1208=960120x + 200y = 120*8 = 960 Euros

If (x,y)=(0,7)(x,y) = (0,7), then 120x+200y=2007=1400120x + 200y = 200*7 = 1400 Euros

If (x,y)=(4,5)(x,y) = (4,5), then 120x+200y=1204+2005=1480120x + 200y = 120*4 + 200*5 = 1480 Euros

The maximum value of function 120x+200y120x + 200y in the region {5x+4y40,2x+4y28,x0,y0}\{5x + 4y \leq 40, 2x + 4y \leq 28, x \geq 0, y \geq 0\} is attained when (x,y)=(4,5)(x,y) = (4,5), it equals 1480 Euros.

Method 2

We use solver in excel.

The target cell is 120x + 200y = max

Restrictions are:

- 5x + 4y <= 40

- 2x + 4y <= 28

(x and y are empty cells)

The maximum profit is: 1480 Euros (when x=4, y=5).

www.AssignmentExpert.com


Need a fast expert's response?

Submit order

and get a quick answer at the best price

for any assignment or question with DETAILED EXPLANATIONS!

Comments

No comments. Be the first!
LATEST TUTORIALS
APPROVED BY CLIENTS