Question #23541
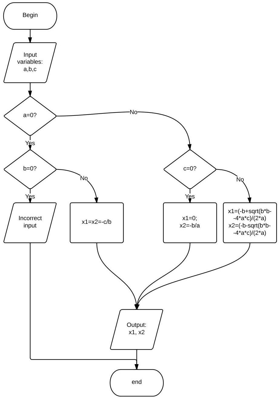
1) design a flow chart that compute the root of a quadratic equation ax square+bx+c=0
1
Expert's answer
2013-02-04T09:50:22-0500
The answer to the question is available in the PDF file https://test.assignmentexpert.com/homework-answers/programming-answer-23541.pdf

Need a fast expert's response?

Submit order

and get a quick answer at the best price

for any assignment or question with DETAILED EXPLANATIONS!

Comments

No comments. Be the first!
LATEST TUTORIALS
APPROVED BY CLIENTS