Question #30178
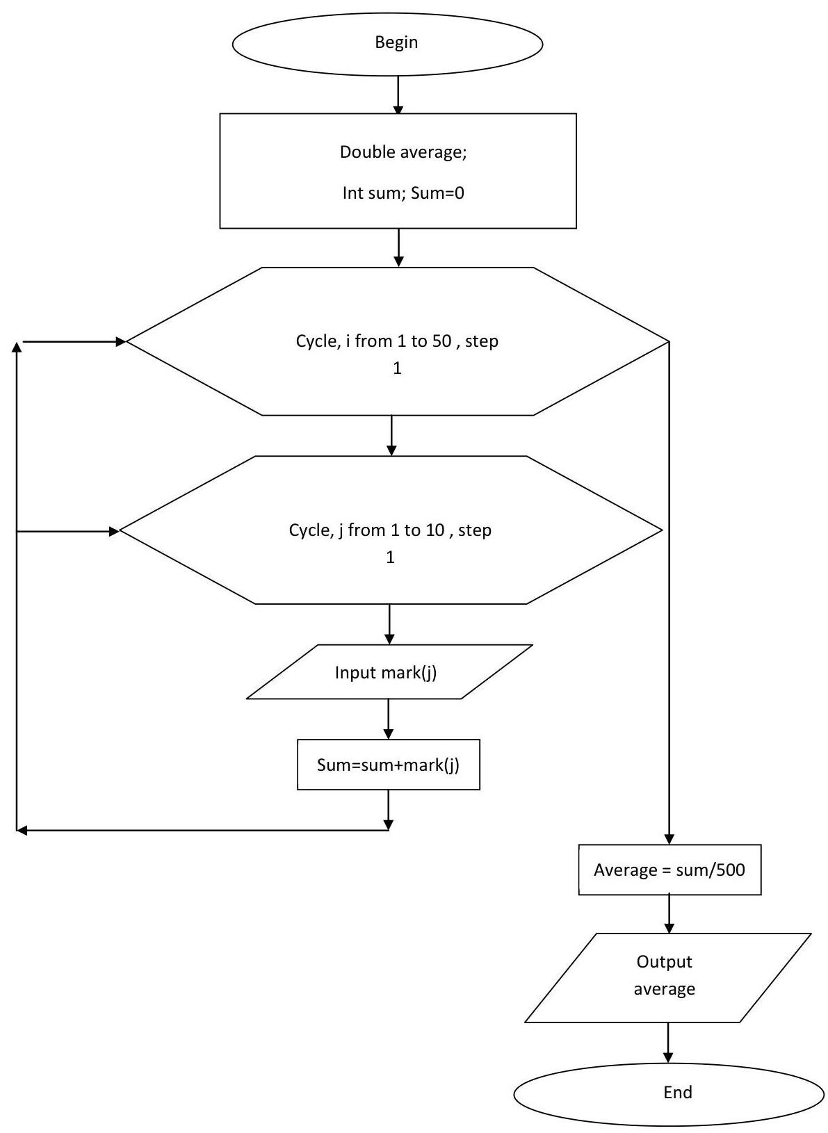
Draw a flow chart for calculating the average percentage marks of 50 students. Each students appeared in ten subjects.
1
Expert's answer
2013-05-15T09:51:33-0400
The answer to the question is available in the PDF file https://test.assignmentexpert.com/homework-answers/programming-answer-30178.pdf

Need a fast expert's response?

Submit order

and get a quick answer at the best price

for any assignment or question with DETAILED EXPLANATIONS!

Comments

Assignment Expert
22.05.13, 15:58

You're welcome. We are glad to be helpful. If you really liked our service please press like-button beside answer field. Thank you!

solomon
22.05.13, 11:09

wow tnxs very much

LATEST TUTORIALS
APPROVED BY CLIENTS