Question #273134

 

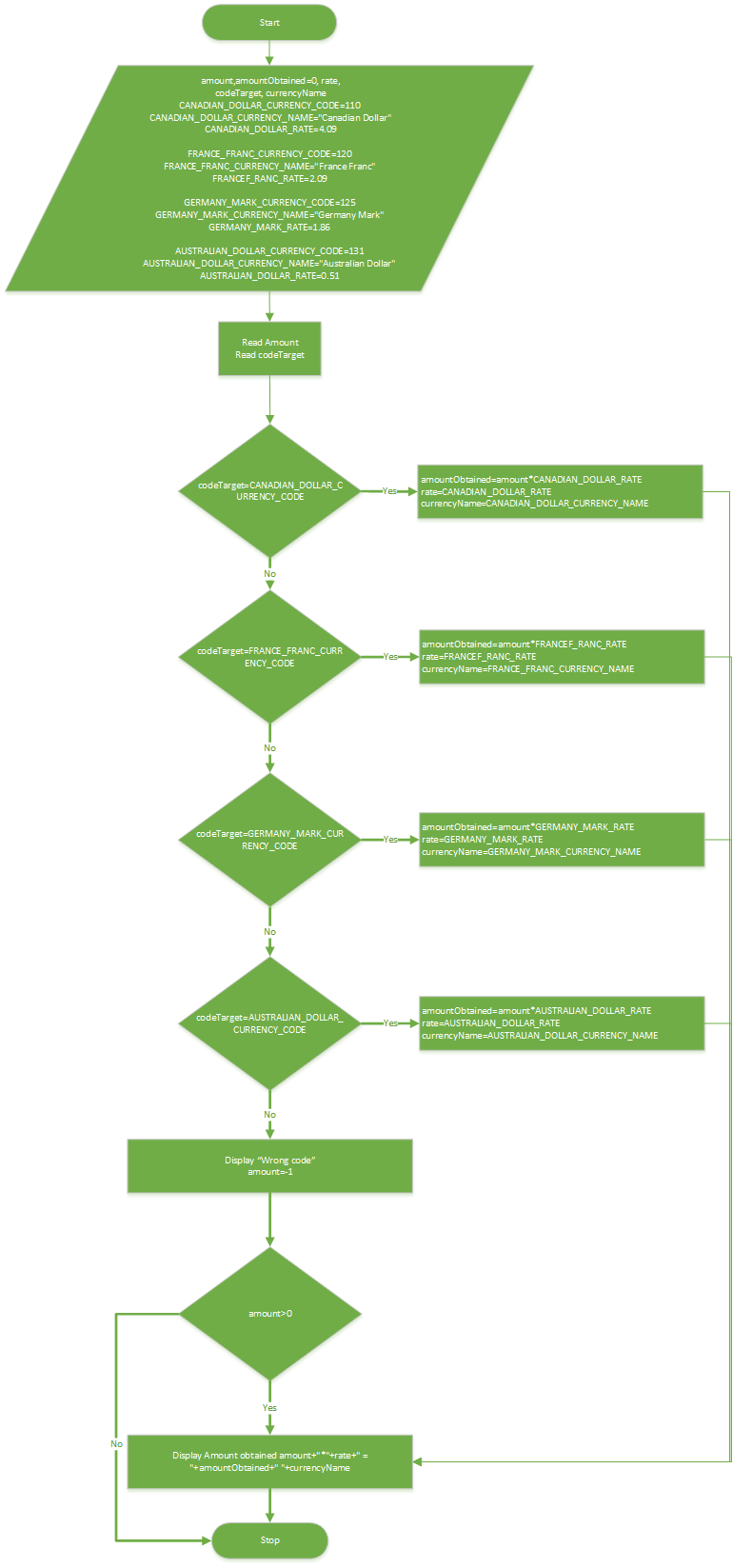
Given the Table 1 below that shows the Malaysia Ringgit currency exchange rate at Bank A. Draw the flowchart to design the logical flow for currency rate calculator. User needs to key-in the amount of Ringgit Malaysia he/she has and choose currency code target. Your currency rate calculator needs to calculate the amount obtained after the conversion according to the rate shows in Table 1 and display it to the user.

 

Calculation Example:

 

Amount: 8 Malaysian Ringgit

Currency code Target: 131

Amount obtained: 8*0.51 = 4.08 Australian Dollar

 

 

Table 1

 

Currency code

Currency Name

Rate

110

Canadian Dollar

4.09

120

France Franc

2.09

125

Germany Mark

1.86

131

Australian Dollar

0.51



1

Expert's answer

2021-11-29T10:31:42-0500

The answer to your question is provided in the image:

Need a fast expert's response?

Submit order

and get a quick answer at the best price

for any assignment or question with DETAILED EXPLANATIONS!

Comments

No comments. Be the first!
LATEST TUTORIALS
APPROVED BY CLIENTS