Question #11916
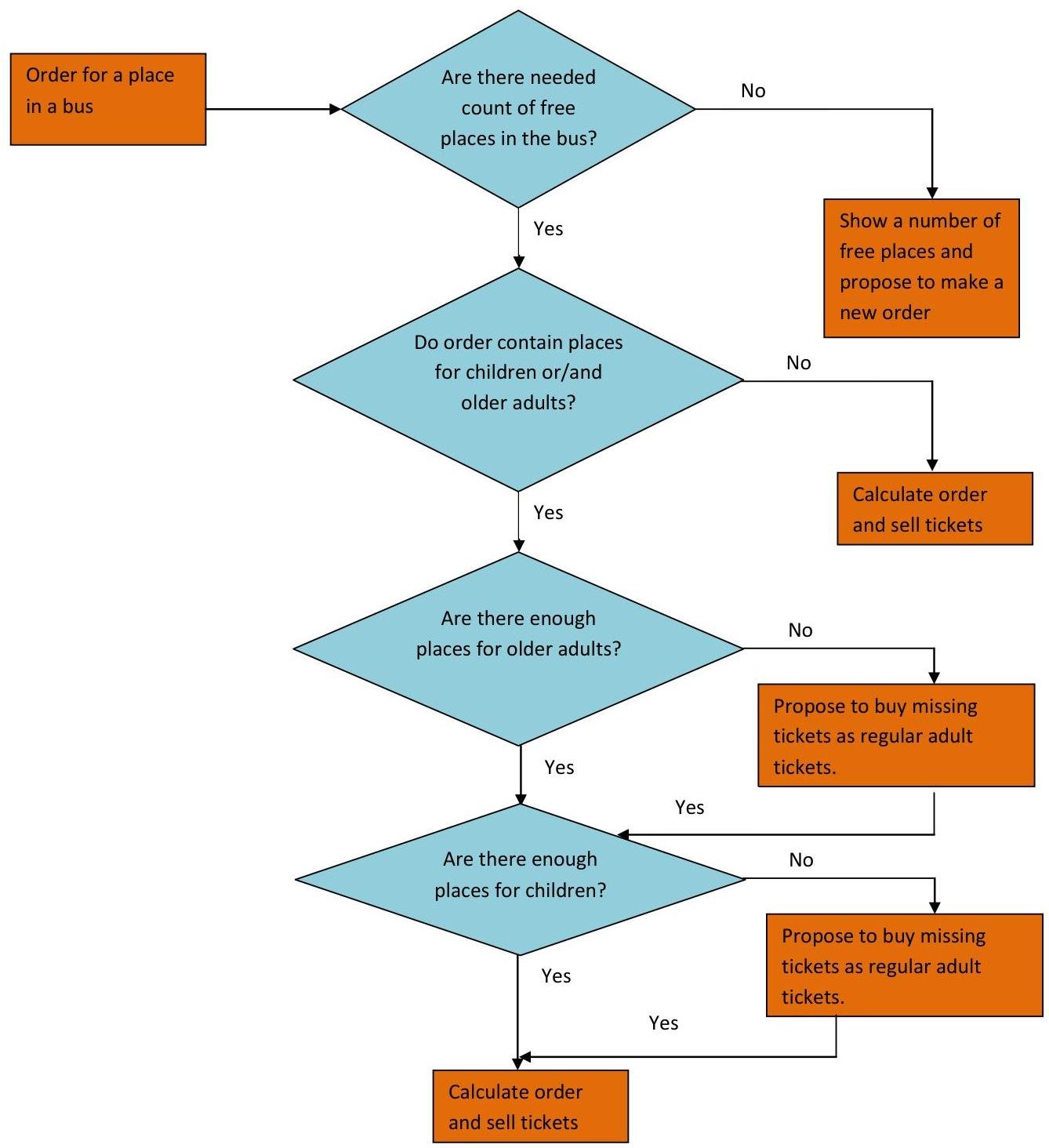
You are required to calculate and display the fee for a bus passenger. The fee for an adult is
RM15.00 and a child is RM8.00 each. However, an adult 50 years old and above will get 10%
discount from the adult fee. The bus provides 20 seats for adults, 7 seats for adult above 50
years old and 13 seats for children. Analyze and draw the flowchart for the above problem.
QUESTION
1
Expert's answer
2012-07-19T07:33:34-0400
The answer to the question is available in the PDF file https://test.assignmentexpert.com/homework-answers/programming-answer-11916.pdf

Need a fast expert's response?

Submit order

and get a quick answer at the best price

for any assignment or question with DETAILED EXPLANATIONS!

Comments

No comments. Be the first!
LATEST TUTORIALS
APPROVED BY CLIENTS