Question #70527

All sections of an Introduction to Criminology course at a large university were given the same final exam. Test scores were distributed normally with a mean of 68 and a standard deviation of 6.
a) What percentage of students scored between 60 and 69 (a grade of C) and what percentage scored between 70 and 79 (a grade of B)?
b) In words, briefly summarize your findings.
1

Expert's answer

2017-10-13T12:59:06-0400

Answer on Question #70527 – Math – Statistics and Probability

QUESTION

All sections of an Introduction to Criminology course at a large university were given the same final exam. Test scores were distributed normally with a mean of 68 and a standard deviation of 6.

a) What percentage of students scored between 60 and 69 (a grade of C) and what percentage scored between 70 and 79 (a grade of B)?

b) In words, briefly summarize your findings.

SOLUTION

a) The probability density of the normal distribution for test scores is


f(x)=12πσ2e(xμ)22σ2,f(x) = \frac{1}{\sqrt{2 \pi \sigma^2}} e^{-\frac{(x - \mu)^2}{2 \sigma^2}},


where μ=68\mu = 68 is the mean of the distribution, σ=6\sigma = 6 is the standard deviation. A mark is actually a discrete value, but is being approximated by a continuous distribution. That's why we need a continuity correction to calculate the probabilities. So we think of the half-way points between consecutive discrete values.


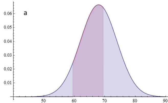
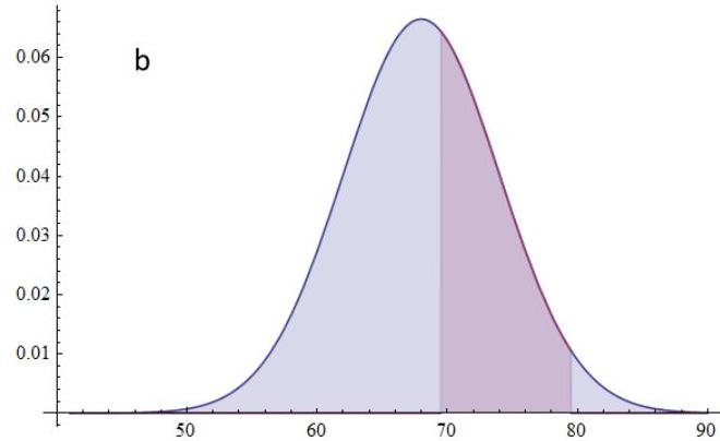
P[60mark69]=600.579+0.569+0.5f(x)dx52%P[60 \leq mark \leq 69] = \int_{60-0.5 \atop 79+0.5}^{69+0.5} f(x)dx \approx 52\%P[70mark79]=700.5700.5f(x)dx37%P[70 \leq mark \leq 79] = \int_{70-0.5}^{70-0.5} f(x)dx \approx 37\%


Results can be illustrated by figure 1 (a-b), where darker area represents needed probabilities (since areas under a distribution give probabilities).



Fig. 1.



**ANSWER**: a) 52% and 37%.

b) Ranges [60,69] and [70,79] are located near the mean value and each have a size of 10 marks. It is almost 2 times larger than a standard deviation. That is why percentages have such values.

Normal distribution indicates that cheating was either absent or negligible during the final exam. However, a grading system left only 11% for A, D, E, F grades.

Answer provided by https://www.AssignmentExpert.com


Need a fast expert's response?

Submit order

and get a quick answer at the best price

for any assignment or question with DETAILED EXPLANATIONS!

Comments

No comments. Be the first!
LATEST TUTORIALS
APPROVED BY CLIENTS