Question #51429

For each of the following words: if it is a sentence in the grammar, draw its derivation
tree; if it is not a sentence, explain carefully how you know that it is not a sentence.

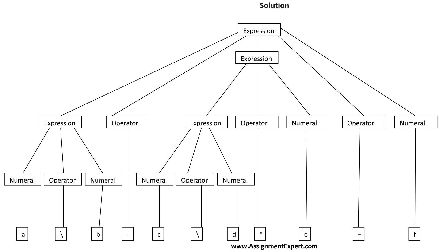
(i) a/b − c/d ∗ e + f
1

Expert's answer

2015-03-19T10:42:17-0400

Answer on Question #51429 – Math – Discrete Mathematics

For each of the following words: if it is a sentence in the grammar, draw its derivation tree; if it is not a sentence, explain carefully how you know that it is not a sentence.

(i) a/bc/de+fa / b - c / d * e + f

Need a fast expert's response?

Submit order

and get a quick answer at the best price

for any assignment or question with DETAILED EXPLANATIONS!

Comments

No comments. Be the first!
LATEST TUTORIALS
APPROVED BY CLIENTS