Question #204982

Pretend that you have been charged with the task of redesigning the interface for the ATM for any local bank of your choice. Design an ISD that shows how a user would navigate among the screens.


1
Expert's answer
2021-06-10T14:39:02-0400

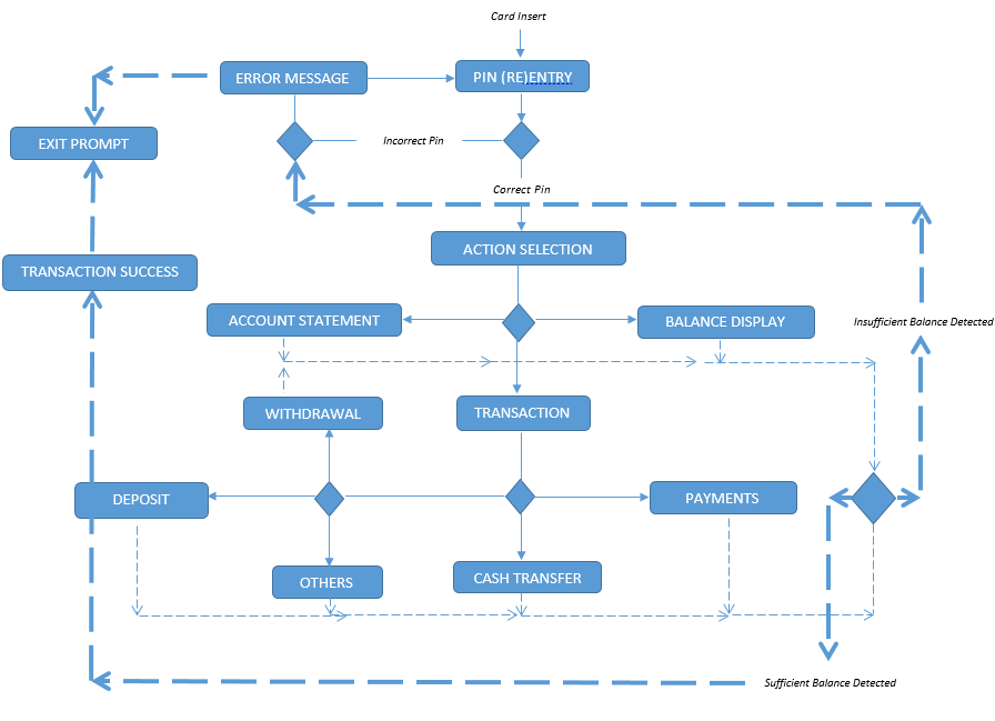
The answer to your question is provided in the image:

Need a fast expert's response?

Submit order

and get a quick answer at the best price

for any assignment or question with DETAILED EXPLANATIONS!

Comments

No comments. Be the first!
LATEST TUTORIALS
APPROVED BY CLIENTS